2026年04月02日 10時31分
《イベント告知・募集 》
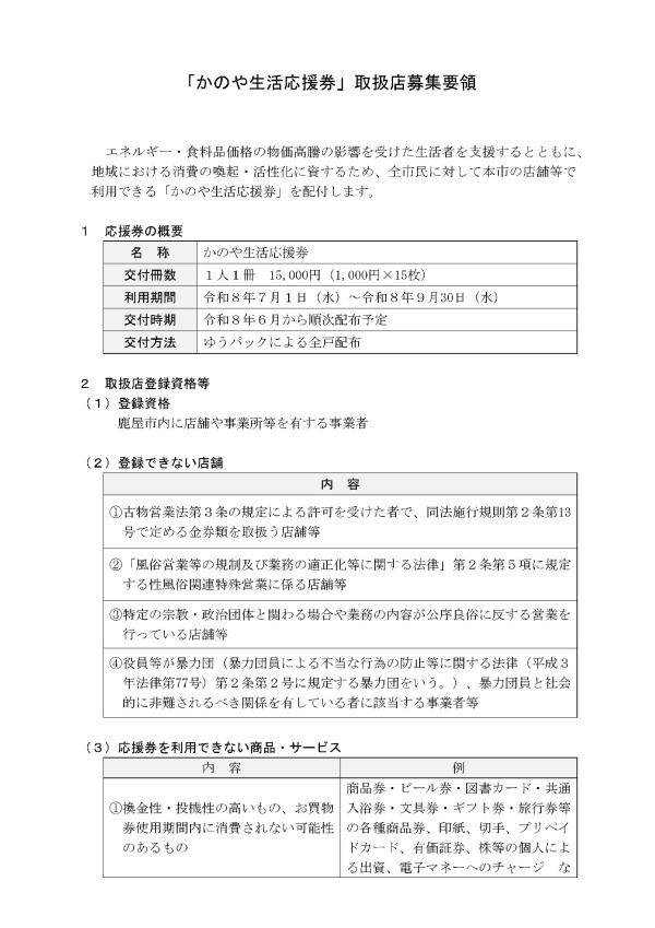
4/10迄「かのや生活応援券」取扱店を募集
鹿屋市は「かのや生活応援券」取扱店を募集している。
店舗登録にあたり、登録料・換金手数料等は発生しません。
登録要件は、鹿屋市内に所在する事業所等であること。登録できない店舗等でないこと。(募集要領を御確認ください。)…と呼び掛けている。
申込方法
次の方法1,2のいずれかで申し込んでください。
(前回(令和5年度)の取扱店には、登録申請書を郵送します。改めて申込みが必要です)
方法1.専用フォームから申込
かのや生活応援券取扱店登録申請フォーム
方法2.登録申請書の送付
登録申請書を郵送、FAX、メール(登録申請書を添付)のいずれかの方法で送付してください。
通帳の写しは、表紙と、表紙をめくって最初のページ、の2枚を必ず添付してください。
【送付先】
〒893-8501
鹿屋市共栄町20-1
鹿屋市農林商工部商工振興課かのや生活応援券事務局
TEL:0994-31-1164
FAX:0994-40-8688
MAIL:syoukou@city.kanoya.lg.jp
申込期間
令和8年4月10日(金曜日)まで
申込期間以降も、商品券の利用期間が終了するまでの間は、随時、申込みを受け付けています。
申込期間(必着)までに申請を頂いた店舗は6月配布予定の登録店舗一覧(チラシ)に掲載します。
換金方法等
換金方法・換金受付期間等は現在調整中。



.jpg)










































カナザワ様 7月例会_250708_10_1024.jpg)





